一、体育高考介绍
体育高考是根据教育部、国家体育总局《普通高等学校体育专业招生工作暂行规定》,结合各个地方普通高校体育类专业考试要求,参加地方组织的体育专业统考和全国秋季高考,并以双考成绩择优录取的高考升学之路。其目的是为了培养具备一定体育能力,愿意从事体育相关事业的特色型人才。


二、答疑解惑
Q:体育高考是不是要求学生具有体育特长?
不是的,体育高考分三个方向,体育特长生和二级以上的运动员是参加高校单招考试或者面试入学的。还有就是普通考生,参加省内体育专项考试和全国高考取综合成绩。这类型对于学生没有特长要求,主要就是高中阶段进行体育训练,在体育专项考试中取得好成绩就行。这个成绩在高考成绩折算中占比比较高。
Q:学习成绩差,能考上本科吗?
一方面体育高考属于特殊人才高考,录取分数相对较低,也是给文化成绩稍差的孩子一条弯道超车的途径,另一方面通过三年的高中文化学习,努力让孩子把文化成绩提升上去。相比较传统的高中来说,我们既然不能完全比较文化,那只能通过特殊渠道来改变孩子人生。
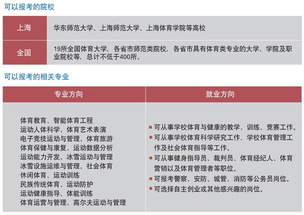
Q:体育高考是不是专业就限制住了,能学习什么专业?
任何大学在专业选择方面都是一个方向,不代表以后一定从事这个专业,其实对于老百姓来说更看重的是大学这个文凭。体育类专业方向也有很多,孩子可以选择体育教育、社会体育指导与管理、运动训练与运动康复、武术与民族传统体育等专业方向。
Q:体育训练成绩容易提升吗?
体育训练也是有科学方法的,一味的强度训练有时候事倍功半,还容易让孩子受伤。我们的教练都是行业内优秀的训练师,有的都是国家队指定的教练,他们都是有针对性的,根据孩子的特点和身体情况制定专门的训练计划,比如100米跑,并不是上来就天天跑,而是根据孩子情况,制定起跑怎么练,途中跑怎么练,冲刺怎么练,力量怎么练等等分的非常细。只要孩子肯吃苦,成绩提升是比较容易的。
Q:你们是怎么开展体育训练的?
首先,教练会进行体育测评,根据孩子的综合素质分析孩子的优劣势,制定阶段性的训练方案,比如开始阶段对于体能、力量等方面一定会加强。然后围绕着高考项目给孩子制定季度的训练计划,在训练中强化细节方面的训练,把每个项目都拆开揉碎,在每个环节都让孩子练习透,同时注重恢复性训练,不能让孩子练伤。我们每季度都会跟家长互通,把孩子的训练情况和学习情况跟家长汇报。
Q:孩子并没有专项能力优势,怎么选择专项项目呢?
这个家长不用担心,专项考试也并不像专业运动员那样考核,我们在在体育训练中就会发现孩子在哪方面比较擅长,然后在二年级的时候帮助孩子在这十项中挑选一项对他容易出成绩的一项,在后期我们会有专门的教练对于这专项进行强化训练。
Q:我们孩子没参加过体育训练,能行吗?
没有关系,我们不是培养专门的运动员,我们是给孩子一个通往大学的途径。我们评判下来孩子具有练习出成绩的可能性,都可以选择体育高考。孩子没有经过体育训练只能说这方面没有被开发过,有很多孩子这方面练习下甚至都不比运动员差。最重要的是孩子要坚持不懈,不怕吃苦。跟着教练循序渐进的训练,一般孩子都能够达到考核要求的。
三、报名要求

四、招生对象
面向全国初中毕业生,不限户籍,自主招生名额。
报名条件:身心健康,能适应高中阶段的学习生活。遵纪守法,无不良违纪记录。
入学时间:春季:2月份春季:9月份
四、学生风采


上一篇
上海工商职业技术学院美术高考班下一篇
上海工商职业技术学院高考班上海青浦区华新镇新凤北路565号